Skip to content
CÔNG TY CỔ PHẦN
ĐIỆN CHIẾU SÁNG HẢI PHÒNG
Home
Introduce
Organizational chart
Regulations
Capacity profile
Recruitment
Product
Garden lights
Lights
Project – Construction
Project
Project was implemented
Typical projects
Construction
Construction Typical
Customer
Shareholder
Contact
Search for:
ISO : 9001 : 25
CÔNG TY CỔ PHẦN
ĐIỆN CHIẾU SÁNG HẢI PHÒNG
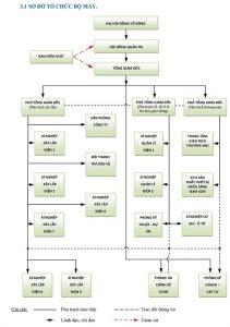
Sơ đồ tổ chức
Home
Introduce
Organizational chart
Regulations
Capacity profile
Recruitment
Product
Garden lights
Lights
Project – Construction
Project
Project was implemented
Typical projects
Construction
Construction Typical
Customer
Shareholder
Contact
Login
Username or email address
*
Password
*
Remember me
Log in
Lost your password?